HUKUMAN YANG BOLEH DIAMBIL 31 Hukuman biasa. IiSecara menyeluruh meliputi semua murid perkara.
Doc Fail Meja Disiplin Siau Lan Academia Edu
PROSEDUR GANTUNG DAN BUANG SEKOLAH MENGIKUT PERATURAN 4 DAN 8 PERATURAN-PERATURAN PELAJARAN DISIPLIN SEKOLAH 1959.
. PROSEDUR TINDAKAN DISIPLIN SEKOLAH a Terima aduan kes b Siasatan awal dan teliti c Maklum kepada waris murid d Mesyuarat Jawatankuasa Disiplin 1 2 e Baca pertuduhan f Bela diri dan rayuan g Menjatuhkan hukuman Hukuman biasa - Amaran denda rotan kelas tahanan Hukuman berat Gantung persekolahan atau buang sekolah 7. 511 Gantung sekolah mengikut Peraturan 8 membawa maksud sebagai hukuman disiplin ataupun sebagai membolehkan. PROSEDUR TINDAKAN Standard Operating Procedure LAPORAN ISU DISIPLIN SOP 137 Tindakan yang perlu diambil oleh Pengetua PKHEM Ketua Penyelaras Unit Disiplin KPUD murid Ketua Penyelaras Lembaga Pengawas KPLP Guru Kaunseling GK Warden Asrama Penyelia Asrama.
Tingkah laku bermaksud apa yang dilakukan atau. 51 Setiap aspek teknikal hendaklah diberi perhatian sewajarnya semasa melaksanakan tindakan disiplin gantung dan buang sekolah. KATEGORI BERAT KOD SEKSYEN BB01 KESALAHAN Mencederakan diri sendiri HURAIAN Bertindak apa-apa cara yang menyebabkan kecederaan.
PROSEDUR TINDAKAN DISIPLIN SEKOLAH Tindakan yang betul 21 Siasatan awal dan teliti 22 Maklum kepada Waris 23 Mesyuarat Jawatankuasa Disiplin 24 Baca pertuduhan 25 Bela diri dan rayuan 26 Menjatuhkan hukuman. John WN Keith D1993. Tatacara Tindakan Disiplin Ponteng Sekolah.
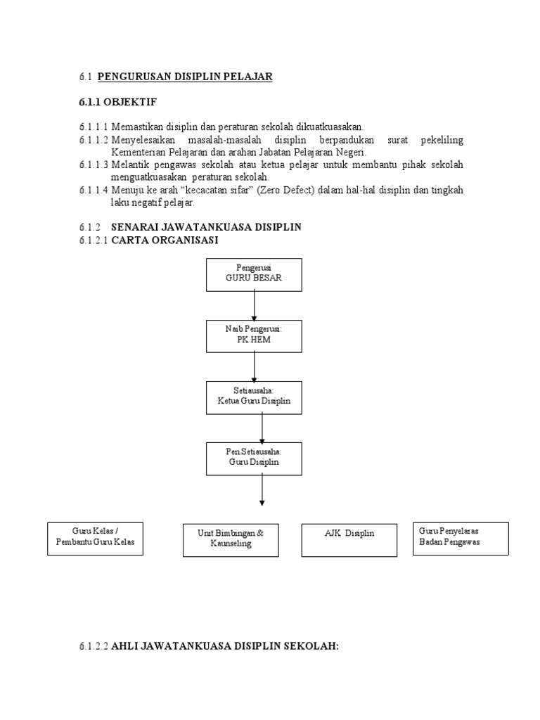
Pengurusan Tingkah Laku dan Disiplin. STATISTIK STAF SK BUKIT QUOIN TAWAU 2022. Murid-murid sepatutnya mendapat bukan sahaja pengetahuan dan kebolehan intelektual yang diuji melalui peperiksaan tetapi juga kebolehan intelektual mutu moral dan sosial secara amnya yang tidak diuji secara formal.
VMelaksanakan program pendidikan disiplin. Disiplin bermaksud peraturan- peraturan yang perlu dipatuhi oleh seseorang murid di sekolah bagi mewujudkan tingkahlaku yang baik. Menjatuhkan maruah tidak.
C Kemuka Rayuan - didengari. Buku panduan pengurusan unit hem 2012 terbaru. SURAT PEKELILING IKHTISAS BIL 91977.
PROSEDUR GANTUNG DAN BUANG SEKOLAH. Disiplin Sekolah Surat Pekeliling Ikhtisas 33Elak hukuman tidak tepat mendera. 11 Tujuan kertas ini ialah untuk menjelaskan tatacara gantung dan buang sekolah mengikut Peraturan 4 dan 8 Peraturan-Peraturan Pelajaran Disiplin Sekolah 1959 yang.
32Rujuk Buku Tatacara Pengurusan. Sebelum kita membahas mengenai contoh tindakan disiplin baik di sekolah lingkungan keluarga maupun dalam kehidupan masyarakat sebaiknya kita bahas dulu tentang bagaimana tindakan sosial tersebut bisa dikatakan sebagai tindakan disiplin. IvMerancang program pendidikan disiplin.
Dengan mengetahui penyebab siswa tidak disiplin di. Kemahiran guru disiplin sekolah menengah harian di daerah Pasir Gudang adalah pada tahap tinggi. SPI Bil072011 Pekeliling Pelaksanaan Standard Operating Procedure SOP 137 Pelaporan dan Tindakan Menangani Isu Disiplin Murid.
11 Tujuan kertas ini ialah untuk menjelaskan tatacara gantung dan buang sekolah mengikut Peraturan 4 dan 8 Peraturan-Peraturan Pelajaran Disiplin Sekolah 1959 yang diwartakan sebagai LN 6159 bertarikh 2021959 Ordinan Pelajaran 1957. Share to Twitter Share to Facebook. BIL NAMA BUKU REKOD BORANG KAD DISIPLIN 1 Rekod Salah Laku Pelajar 2 Rekod Tindakan Disiplin Pelajar 3 Rekod Pelajar Datang Lambat 4 Borang Salah Laku Pelajar Surat Saman Disiplin 5 Kad Laporan Disiplin.
Perkara-Perkara Teknikal yang perlu diberi perhatian dalam melaksanakan Peraturan 4 dan 8. Ia juga bermaksud proses mendidik dan membolehkan seseorang melakukan sesuatu dengan sempurna. Dengan mematuhi ketetapan disiplin prosedur arahan yang berkuat kuasa.
A Diberitahu kesalahan hukuman. Panduan Tatacara Disiplin Sekolah Untuk Pengetua Guru Besar Guru Disiplin Dan Guru Sekolah. Atasi dengan melakukan pendekatan kepada siswa.
Tindakan pengurusan untuk menguatkuasa standard organisasi. Carta Alir Prosedur Tindakan Laporan Isu Disiplin Murid Mengikut SOP 137. Pada dasarnya tindakan disiplin seseorang tidak muncul begitu saja melainkan melalui proses dari.
Berikut ini adalah beberapa cara untuk menanamkan kedisiplinan pada siswa. Perkara-Perkara Teknikal yang perlu diberi perhatian dalam melaksanakan Peraturan 4 dan 8. Kementerian Pelajaran Malaysia1982.
Cara ini dirasa cukup efektif untuk menggali penyebab para siswa melanggar peraturan dan disiplin sekolah. 35 Prosedur Kajian 31 36 Kajian Rintis 32 37 Kaedah Analisa Data 33 38 Kesimpulan 35 4 ANALISIS DATA 41 Pengenalan 37 42 Bahagian A 38 43 Dapatan Berdasarkan Persoalan Kajian 41. Foto oleh Katerina Holmes dari Pexels.
D Jatuh hukuman dengan adil. Manual prosedur kerja sekolah menengah SMK TAMAN INDAH TAMPIN NS. Secara ringkasnya pekeliling ini mengenai penambahbaikan dan penyebaran SOP baru mengenai laporan kes disiplin murid di sekolah.
511 Gantung sekolah mengikut Peraturan 8 membawa maksud sebagai hukuman disiplin ataupun sebagai membolehkan. Belajar disiplin tidak dapat dilakukan dengan menyuruh atau memberi hukuman kepada siswa. 51 Setiap aspek teknikal hendaklah diberi perhatian sewajarnya semasa melaksanakan tindakan disiplin gantung dan buang sekolah.
Cara agar siswa bisa disiplin di mana saja dan kapan saja perlu dilakukan pembiasaan-pembiasaan. Tindakan awal gurusekolah secara ringkas 2. PROSEDUR TINDAKAN DISIPLIN SEKOLAH 31Tindakan yang betul.
Menganjurkan dan Menjual Loteri Di Sekolah-sekolah. Sekolah bukanlah sebagai badan pengajar sahaja. Institusi ini mempunyai tujuan mendidik dalam erti kata yang lebih luas.
Hal pertama yang dilakukan untuk mengatasi masalah disiplin sekolah yang dilanggar oleh siswa adalah melalui metode pedekatam. Panduan Tatacara Disiplin Sekolah Untuk Guru Besar Dan GuruDBP 2. Selain itu terdapat hubungan signifikan antara pengetahuan dan.
B Keterangan bela diri. Hukuman yang dijatuhkan mengikut prosedur yang ditetapkan adil dan peluang untuk membuat rayuan.
Surat Pekeliling Ikhtisas Sop Dan Tatacara Pengurusan Disiplin Murid
1 Nota Pengurusan Disiplin Membalik Buku Halaman 1 7 Anyflip
Tatacara Disiplin Murid Peraturan Peraturan Pelajaran Disiplin Sekolah 1959 Sekolah Kebangsaan Charuk Puting
Surat Pekeliling Ikhtisas Sop Dan Tatacara Pengurusan Disiplin Murid
Surat Pekeliling Ikhtisas Sop Dan Tatacara Pengurusan Disiplin Murid
Buku Peraturan Disiplin Sekolah Dan Asrama Membalik Buku Halaman 1 28 Anyflip
Carta Aliran Proses Kerja Disiplin Pdf
Mandat Pelaksanaan Kuasa Disiplin Ppt Download
Surat Pekeliling Ikhtisas Sop Dan Tatacara Pengurusan Disiplin Murid
Surat Pekeliling Ikhtisas Sop Dan Tatacara Pengurusan Disiplin Murid
Carta Aliran Tindakan Salah Laku Pelajar Pdf
Carta Aliran Pengurusan Disiplin Pdf
Disiplin Skk Paka Ii Dokumen Disiplin
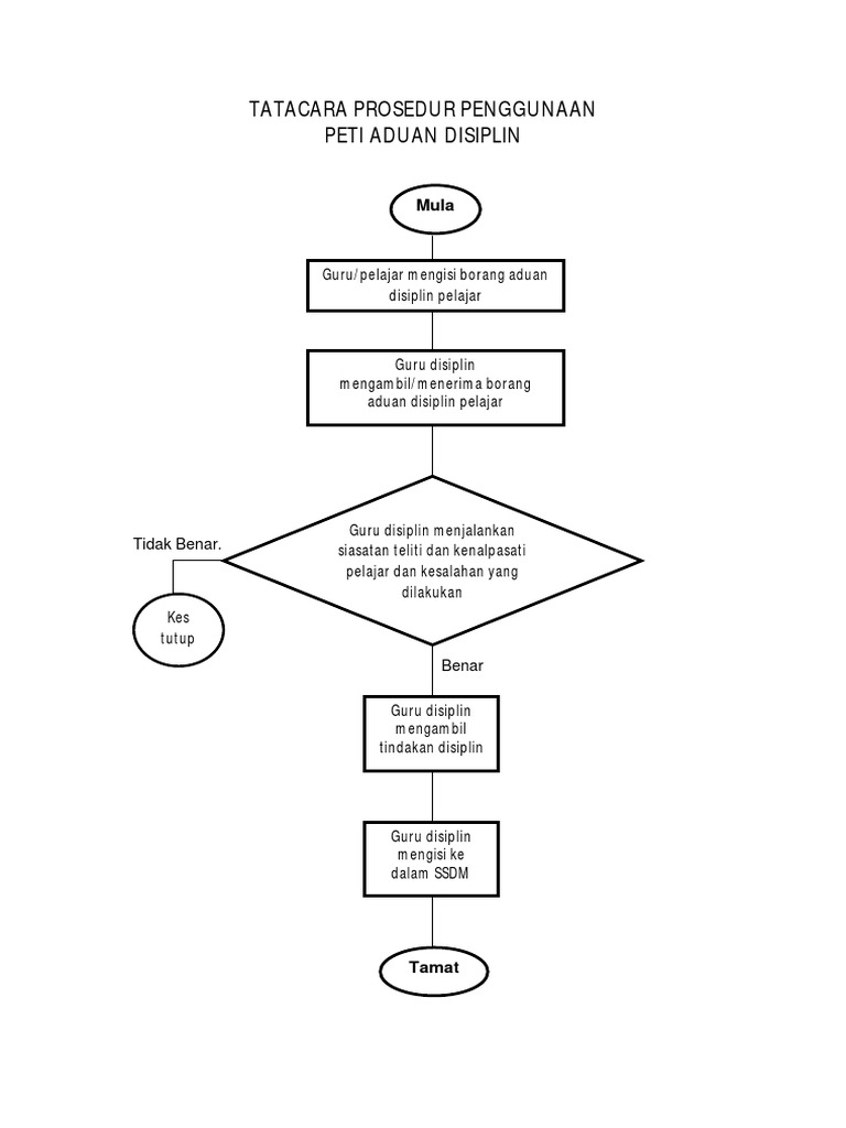
Tatacara Prosedur Penggunaan Peti Aduan Disiplin Pdf
Pesps1091 Carta Alir Prosedur Tindakan Laporan Isu Disiplin
Surat Pekeliling Ikhtisas Sop Dan Tatacara Pengurusan Disiplin Murid

